2025-12-05点击量:373
2025年12月4日,在湖南软件职业大学举办的一场专题讲座中,新百易教育集团董事长傅胜以“大学毕业生如何实现高质量就业”为主题,为在校学子带来了一场内容丰富、针对性强的职业规划指导。讲座围绕公务员考试、事业单位招聘、教师招考等热门就业渠道展开,结合详实的数据与生动的案例,为大学生们指明了备战方向。
一、在高竞争市场中寻找结构性机会
傅老师首先分析了当前公务员考试的竞争态势。数据显示,2025年省考热门岗位最高竞争比达312.5:1,2026年国考报名人数将突破370万人,最高竞争比更是高达6470:1。而招聘岗位数量基本保持稳定。这反映出体制内岗位依然备受青睐,竞争也日趋激烈。

然而,他同时也指出:“在人们恐惧的时候贪婪,在人们贪婪的时候恐惧。”这句话不仅适用于投资市场,也同样适用于职业选择。面对激烈的竞争,大学生更应理性分析自身优势,科学规划备考路径,而不是盲目跟风。
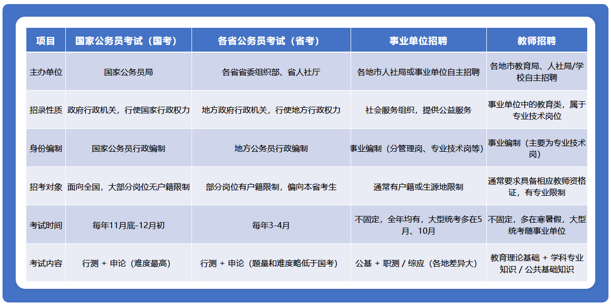
二、不同体制内赛道的选择逻辑与备考重心
傅老师指出,当下为帮助高校毕业生更高质量、更充分就业,国家层面多项利好政策协同发力,持续释放就业红利,精准向应届毕业生提供每年近百万个优质岗位:
✅ 公务员:年度招录规模约20万+人,其中国考专门面向应届生的岗位比例已超过60%;
✅ 教师编制:在城镇化与教育均衡发展背景下,各地师资需求稳步增长,以长沙为例,预计未来3至5年仍处于教师招聘窗口期,约50%的岗位明确限应届毕业生报考;
✅ 事业单位:年均提供岗位约50万+个,其中约60%定向面向高校毕业生;
✅ 央国企:以其稳定优厚的薪酬福利和规范的职业发展通道,成为毕业生就业的重要选择,年度招聘计划中毕业生占比较高。

此外,傅老师系统梳理了国考、省考、事业单位和教师招聘四类招考的区别与特点。他提醒学生,不同考试在招录对象、笔试内容、面试形式、职业发展等方面各有侧重,应根据个人专业、兴趣和地域倾向进行针对性选择。
三、备考路径:从公告到录用的全程指南
傅老师详细解读了公务员招录的全流程:公告发布、职位查询、网上报名、资格初审、笔试面试、体检政审直至公示录用。他强调,每一个环节都不可掉以轻心,尤其是职位选择与笔试备考,直接关系到最终成败。
他建议学生尽早关注各类招考信息,结合自身条件筛选合适岗位,并制定长期、系统的复习计划。
“高质量就业的黄金法则,就是坚持学习、坚持考试。”傅老师表示,持续积累与反复实战是提升应试能力的根本途径。

在就业市场竞争日益激烈的今天,高质量就业离不开前瞻性的规划与扎实的准备。本次讲座不仅为湖南软件职业大学的学生提供了实用的备考指导,更传递了一种积极应对、理性选择的就业态度。愿每一位学子都能在时代的浪潮中找准自己的位置,以充分的准备迎接属于自己的职业春天。